(宣传中心记者团记者 李智慧、吴雨菲报道)11月4日晚7时,pp电子游戏官网于腾讯会议平台举办黑龙江省定向选调备考经验交流会。此次经验交流会由pp电子游戏官网学生工作办公室主任李瑶担任主持人,pp电子游戏官网定向选调生受邀主讲,pp电子游戏官网部分学生参会。

本次经验交流会旨在加强pp电子游戏官网同学对选调生政策、考试等内容的了解,增强同学们在备考过程中的竞争力,成就更优秀的工程学子。

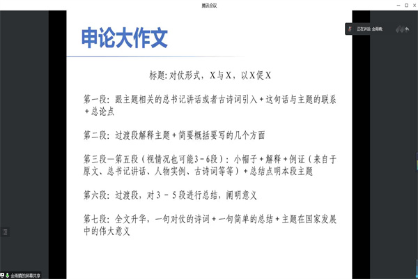
会议伊始,主持人李瑶介绍了主讲人的学业状况和考取定向选调生后的工作情况。接着,主讲人从考试题型、考试内容、考试流程、笔试面试的准备等方面进行讲解。同时,主讲人结合自身的考试和工作经历提醒同学们要考虑自身条件、岗位需求、报考岗位的竞争状况和岗位的发展前景、调剂事项等,要努力备考、全面复习、积累申论考试的规范性用词、不盲目迷信各考试机构的答题套路、总结自己的答题模式、重视面试、提前准备报考单位考查的材料证明等,希望同学们能够合理评估自身实力,进行科学的规划和报考。

随后,与会学生就黑龙江省定向选调生的备考条件、工作内容、工作强度、薪资情况、岗位选择等问题踊跃提问,主讲人进行了针对性的解答。同时,嘱咐同学们在这个关键阶段要对自己负责,抓紧机会,成就自我。对此,李瑶表示认同,希望同学们在备考过程中一定要努力认真,可以观看辅导视频、做相关试题等,提升自身能力,提高考试成功率。

最后,李瑶对主讲人的到来和经验分享表示感谢,同时告知pp电子游戏官网后续还会开展黑龙江省定向选调备考经验交流会,希望能够助力学生成长,鼓励和引导广大青年学子奔向美好未来,在理想之巅绽放青春之花。
